Skip to content
Technical Operations Documentation
Infrastructure Systems & Operations
Search
bcit-lts/technical-operations-documentation
Home
Developing
Deploying
Monitoring
Secrets
Storage
Infrastructure
Technical Operations Documentation
bcit-lts/technical-operations-documentation
Home
Developing
Developing
Getting started
Getting started
Local development
Git workflow
Codespace development
Deploying
Deploying
Deploying apps
Deploying apps
Creating Helm charts
Testing Helm charts witih Skaffold
Deploying with Flux
Monitoring
Monitoring
Workload health
Workload health
Logging activity
Alerts & Notifications
Secrets
Secrets
Getting started
Getting started
Connecting apps
Types of secrets
Storage
Storage
Storage options
Storage options
Azure CDN
Infrastructure
Infrastructure
Systems & Operations
Systems & Operations
Secrets management
Secrets management
Hashicorp Vault Installation
Kubernetes integration
Vault Management
Traffic routing & load balancing
Traffic routing & load balancing
Connecting to Workloads
Configuring HAProxy
Continuous deployment
Continuous deployment
GitOps with Flux
Persistent storage
Persistent storage
Longhorn
Managing clusters
Managing clusters
Rancher Manager
Virtual machine management
Virtual machine management
Preparing Virtual Machines
Creating Kubernetes Clusters
Home
Infrastructure
Systems & Operations
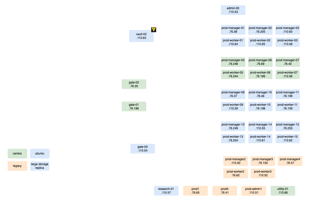
Infrastructure Systems & Operations
¶
Back to top